网站首页 >> 部门目录 >> 双柏县民政局

云南省人民政府办公厅关于促进养老托育服务健康发展的实施意见

索引号:sbxmzj1-/2022-1018010 公文范围:公开 发文日期:2022年02月09日 发布机构:双柏县民政局 文  号: 生效日期:

云南省人民政府办公厅关于

促进养老托育服务健康发展的实施意见

各州、市人民政府,省直各委、办、厅、局:

为贯彻落实《国务院办公厅关于促进养老托育服务健康发展的意见》(国办发〔2020〕52号)精神,加快推进全省养老托育服务健康发展,不断满足人民群众多样化、多层次养老托育服务需求,经省人民政府同意,结合我省实际,提出以下意见。

一、加强政策支持

(一)加强科学规划布局。将养老托育纳入国民经济和社会发展规划统筹推进,制定《云南省“十四五”养老服务体系建设规划》、《云南省“十四五”托育服务发展规划》,促进养老托育服务能力提质扩容和区域均衡布局。各州、市人民政府根据“一老一小”人口分布和结构变化,制定总体性兜底保障解决方案、养老托育服务清单。建立常态化督查机制,督促专项规划、方案、清单的编制和实施,确保新建住宅小区与配套养老托育服务设施同步规划、同步建设、同步验收、同步交付使用。

(二)强化用地保障和资源利用。支持各类主体利用存量低效用地和商业服务用地等开展养老托育服务,将养老托育服务机构和设施用地纳入社区服务设施用地。符合划拨用地目录的,可采取划拨方式予以保障。农村集体经济组织可依法使用本集体经济组织所有的建设用地自办或以出让、出租、入股、联营建设用地使用权等方式与其他单位和个人共同举办养老托育服务设施。鼓励非营利性养老托育服务机构以租赁、出让等有偿使用方式取得国有建设用地使用权,支持政府以作价出资或者入股方式提供土地,与社会资本共同投资建设养老托育服务项目。

(三)落实财税支持政策。全面贯彻落实各项减税降费政策。养老托育服务机构符合条件的收入,按照有关规定享受增值税、企业所得税等税收优惠。对养老托育服务机构招用就业困难人员,签订劳动合同并缴纳社会保险的,按照规定落实社会保险补贴。对承受或提供房产、土地用于养老托育服务的,按照政策规定免征其契税、房产税、城镇土地使用税和城市基础设施配套费等有关费用。推进长期护理保险制度试点工作,探索符合我省实际的长期护理保险模式。

(四)提高人才要素支撑能力。按照国家职业技能标准和行业企业规范,开展养老托育从业人员岗位技能提升培训、岗前培训、转岗专业培训和创业培训。把养老托育有关工种培训纳入职业技能培训、创业培训补贴标准目录。支持行业协会、家政企业、培训机构等开展养老托育等家政培训。推进职业院校校企合作,不断探索工学一体化、产教融合的校企合作技能人才培养模式,为养老托育发展提供人力资源支持。引导有条件的高校、职业院校结合我省养老托育工作的发展实际开设有关专业。鼓励现有开设养老服务类专业的职业院校开展养老服务有关专业“1+X”证书试点。按照规定参加职业技能培训的护工、保育员、育婴员等可享受培训补贴。

(五)强化金融服务能力。探索设立养老托育服务领域的产业投资基金。支持省内符合条件的养老机构发行养老产业专项企业债券,鼓励发行可续期债券。鼓励各地积极申报地方政府专项债券用于符合条件的养老项目。鼓励省内各类金融机构开发符合养老托育生命周期需求的差异化金融产品,推进应收账款质押贷款,探索收费权质押贷款。鼓励省内各类金融机构合理确定贷款期限,灵活提供循环贷款、年审制贷款、分期还本付息等多种贷款产品和服务。鼓励保险机构探索开展养老托育机构融资性保证保险业务,提供融资增信服务。支持保险机构开发有关责任保险及机构运营保险。

二、扩大服务供给

(六)推进居家社区配套服务设施建设。在城市居住社区建设补短板和城镇老旧小区改造中统筹推进养老托育服务设施建设。新建住宅小区应按照每百户不少于20平方米建筑面积配建社区居家养老服务设施用房,且单处用房建筑面积不得少于300平方米,到2025年配建设施达标率达到100%。已建成的小区按照每百户15平方米以上的标准,采取政府回购、租赁、改造等方式,因地制宜补足养老设施,并同步开展消防设施改造。到2022年底,原则上所有街道至少建有1个具备综合功能的社区养老服务机构,辖区面积不大、老年人口不多、养老需求不突出的邻近街道可共建1个养老服务机构。在新建居住区规划、建设与常住人口规模相适应的婴幼儿照护服务设施及配套安全设施。老城区和已建成居住区无婴幼儿照护服务设施的,要限期通过购置、置换、租赁等方式,按照有关安全标准改造建设并通过验收,或经消防安全检查具备消防安全条件。

(七)优化居家社区服务。对有失能、残疾、高龄老年人的困难家庭实施居家适老化改造,每年支持5000户,到2025年共支持2.5万户。建立以社区为平台、社会组织为载体、社会工作者为支撑的居家社区养老服务“三社联动”机制,到2025年社区日间照料机构覆盖率达到90%。鼓励有条件的地区将婴幼儿照护服务纳入社区服务范围。依托当地基层医疗卫生机构及医务人员、计生宣传员、社会组织等建立社区婴幼儿照护服务队伍,开展公益性照护服务。到2025年,婴幼儿早期发展知识普及率、家长及婴幼儿照护者接受科学育儿指导率均达到90%。

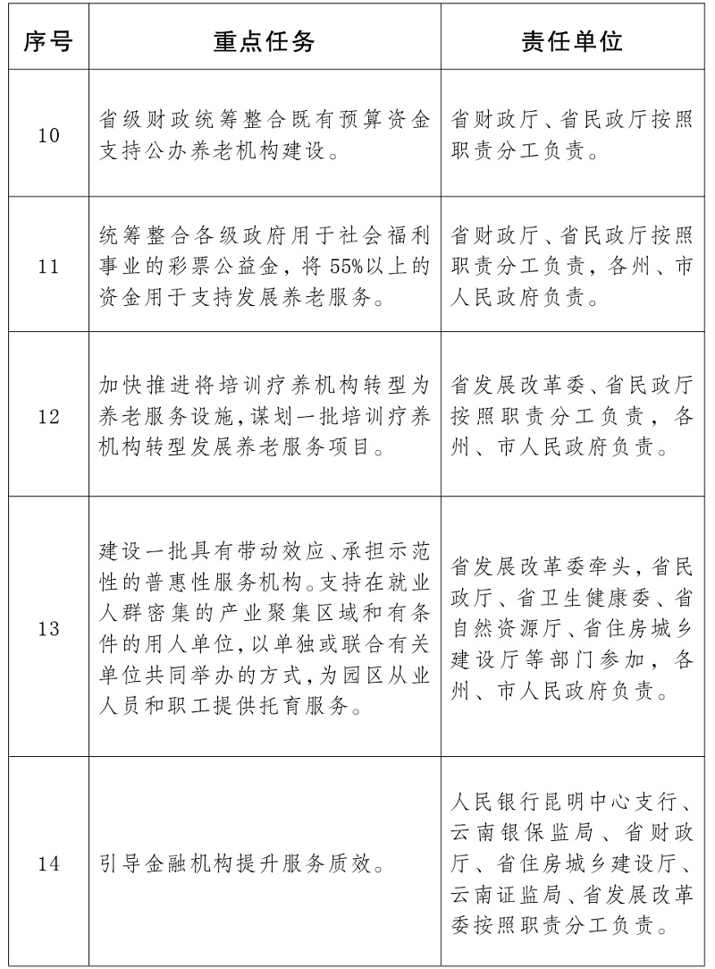
(八)提升养老托育机构水平。省级财政统筹整合既有预算资金支持公办养老机构建设。充分发挥省内各级各类公办及公建民营养老机构兜底保障作用。各地要切实落实福利彩票公益金支持养老服务体系建设政策要求,确保将政府用于社会福利事业的彩票公益金55%以上用于养老服务体系建设。到2025年建立覆盖县、乡镇、村的三级养老服务网络,每个县、市、区建成1所失能照护服务机构,50%以上的乡镇建有1所具有综合服务功能的养老机构,所有街道至少建有1个具有综合功能的街道养老服务中心,护理型床位占比不少于55%,生活不能自理特困人员集中供养率不低于60%,有集中供养意愿的特困人员集中供养率达100%。对承担一定指导功能的示范性婴幼儿照护服务机构、社区婴幼儿照护服务设施,各地可结合实际安排资金给予补助。鼓励社会向婴幼儿照护服务机构进行捐赠。完善公建民营机制,鼓励通过公建民营、购买服务等方式,引入社会力量参与建设和管理,探索开展连锁化运营,提升运营效率和兜底服务能力与水平。

(九)推动培训疗养资源转型发展养老服务。各地要将转型发展养老服务作为党政机关和国有企事业单位所属培训疗养机构改革的主要方向,按照“应改尽改、能转则转”的原则,加快推进培训疗养机构转型为养老服务设施,谋划一批培训疗养机构转型发展养老服务项目,统筹解决资产划转、改变土地用途、房屋报建、规划衔接等困难,确保2022年底前基本完成改革并投入运营。转型为养老服务设施的培训疗养机构,主要面向工薪阶层提供质量有保证、价格可负担的普惠型养老服务。

(十)拓宽普惠性服务供给渠道。实施养老托育城企联动专项行动,充分发挥中央预算内投资撬动作用,鼓励各州、市、县、区人民政府结合实际研究制定土地、规划、财政、融资、医养结合、人才培训等支持性“政策包”,带动企业提供普惠性养老托育“服务包”,建设一批具有带动效应、承担示范作用的普惠性服务机构。鼓励通过公建民营、民办公助等多种方式向社会提供普惠性婴幼儿照护服务。支持在就业人群密集的产业聚集区域和有条件的用人单位,以单独或联合有关单位共同举办的方式,为园区从业人员和职工提供托育服务。鼓励有条件的幼儿园开设托育班,招收2—3岁幼儿。鼓励有条件的妇幼保健机构和医疗卫生机构以拓展业务范围或申请法人登记等方式,提供普惠性婴幼儿照护服务。到2025年,全省托育服务体系基本形成,每千人口拥有3岁以下婴幼儿托位数3个。

三、打造发展环境

(十一)促进康养融合发展。持续推动打造世界一流“健康生活目的地牌”,推动养老服务业与教育、健康、文化、旅游、体育、家政等幸福产业融合发展,鼓励各类市场主体提供适合老年人的文体游乐等养老拓展服务。发挥中医药独特优势,加强社区卫生服务中心、乡镇卫生院中医馆、国医堂等中医综合服务区建设。健全社区老年大学办学网络,到2025年,各县、市、区至少建有1所老年大学,50%以上乡镇、街道建有老年学校。积极融入全国老年教育资源共享和公共服务平台建设。

(十二)深化医养有机结合。鼓励省内养老机构与各类医疗卫生机构通过协议、合作共建、服务外包等方式开展合作,支持医务人员到医养结合机构执业。落实家庭医生签约制度。到2025年,打造100家医养结合优质服务单位。探索乡镇卫生院、农村敬老院一体化建设、运行,实现农村敬老院能养老、可看病;探索村卫生室与农村互助幸福院开展协议服务、委托管理等基层医养结合试点建设。养老机构内部设置诊所、卫生所(室)、医务室、护理站的,实行备案管理,将符合条件的按照规定纳入医保协议管理范围。提升养老机构应急能力,加强工作人员应急知识培训。支持二级及以下公立医院转型发展成为医养结合机构,有条件的二级以上综合性医院开设老年医学科,二级以上中医医院设置治未病科。到2025年,三级中医医院设置康复科比例达85%。

(十三)推动用品产业发展。完善我省养老托育服务地方标准体系。推动开展老年人、婴幼儿用品质量测评、验证和认证工作。推动与老年人和婴幼儿生活息息相关的食品、药品、保健品行业规范发展。积极引进健康管理类可穿戴设备、便携式健康监测设备等产品生产,逐步实现产业化发展。推广环境监控、老年人监护、防走失定位等智能辅助产品。

(十四)培育智慧养老托育新业态。推进互联网、大数据、人工智能、5G等信息技术和智能产品在养老托育领域的深度应用,整合利用互联网、移动终端、信息平台、公共服务等资源,采取智能化呼叫、手机APP等多种手段,优化界面交互、操作提示、语音辅助等功能,为居家老年人提供便捷智慧健康养老服务。支持省内有条件的机构发展互联网直播互动式家庭育儿服务,鼓励开发婴幼儿养育课程、父母课堂等。依托医疗机构、高等院校、社会组织及志愿者等建立覆盖医学、心理、教育、健康等领域的育儿专家库。

(十五)加强宜居环境建设。结合老旧小区改造,加快推进城乡公共基础设施适老化改造。支持城镇老旧住宅加装电梯。加强母婴设施配套建设,用人单位应设置育婴室、哺乳室。在建筑面积超过1万平方米或日客流量超过1万人的交通枢纽、商业中心、旅游景区、医院等公共场所建立母婴室。以满足老年人生活需求和营造婴幼儿成长环境为导向,推动形成一批具有示范意义的活力发展城市和社区。加快完善城市公共交通运输工具的无障碍设备配置,提升出租汽车适老化服务水平,鼓励和引导网约车平台企业、定制客运企业、农村客运企业等服务平台设置“无障碍出行”功能。

四、完善监管服务

(十六)完善养老托育综合监管体系。切实加强全省养老托育机构质量安全、从业人员、资金管理、运营秩序等监管。全面推行“双随机、一公开”监管,引导互联网平台建立用户评价体系,依法公示养老托育服务注册登记备案、行政处罚、抽查检查结果、消防安全检查结果等信息。不具备消防安全条件的,不得从事养老托育服务。依法逐步实行工作人员职业资格准入制度,对虐待老人、虐童等行为零容忍,对有关个人和直接管理人员实行从业限制。依托国家企业信用信息公示系统(云南),建立健全养老托育机构涉企信息统一归集共享工作机制,实施信用约束和联合惩戒。

(十七)切实防范各类风险。将养老托育纳入全省公共安全重点保障范围,建立完善养老托育机构突发事件预防与应急准备、监测与预警、应急处置与救援、事后恢复与重建等工作机制。金融机构加强对资金异常流动情况及其他涉嫌非法集资可疑资金的监测。加大对以养老托育名义非法集资的风险排查力度,依法打击“一老一小”领域以虚假投资、欺诈销售、高额返利等方式进行的非法集资,保护消费者合法权益。行业主(监)管部门按照工作职责做好本行业、本领域非法集资风险排查和监测预警,强化日常监督管理,做好非法集资防范和配合处置工作。

(十八)优化政务服务环境。进一步梳理优化办事流程,减少办理环节,完善养老托育机构备案工作指南,制定政务服务事项清单。推进同一事项无差别受理、同标准办理,力争实现“最多跑一次”。养老托育机构经营场所在同一县、市、区范围内的免于办理分支机构登记。

(十九)积极发挥多方合力。支持以普惠为导向建立多元主体参与的养老和托育产业合作平台。鼓励采取提供场地、减免租金等措施,引导社会力量依法举办专业化、连锁化养老托育服务机构。支持公益慈善类社会组织参与,建立健全“一老一小”志愿服务项目库。将养老托育青年志愿服务纳入全省青年志愿服务项目交流大赛统筹安排。发挥协会、商会在信息服务、行业自律、品牌建设、政策咨询等方面的作用,开展养老托育机构用户评价,促进行业规范发展。

(二十)强化数据资源支撑。加快全省人口基础信息库建设。探索构建托育服务统计指标体系,推进重要指标年度统计。健全覆盖全人群、全生命周期的人口发展监测分析系统,结合第七次全国人口普查,开展人口变动情况及趋势影响系统评估和养老托育产业前景展望研究,在确保信息安全和隐私保护前提下,通过发布年度报告、白皮书等形式,公开养老托育有关数据和案例分析。

五、强化组织保障

(二十一)加强组织领导。各级政府建立健全养老托育工作推进机制,统筹推进养老托育体制改革、政策制定、检查督促等工作。

(二十二)强化责任落实。各地各部门要按照职责分工,明确任务目标、细化工作措施、落实主体责任,推动工作落实。各级政府要定期向同级人民代表大会常务委员会报告养老托育服务能力提升成效。省发展改革委要加强对本意见落实情况跟踪督促,及时向省人民政府报告。

附件:1.云南省养老托育服务健康发展主要目标

2.云南省养老托育服务健康发展重点任务及责任分工

云南省人民政府办公厅

2021年8月12日

(此件公开发布)

附件1

云南省养老托育服务健康发展主要目标

附件2

云南省养老托育服务健康发展重点任务及责任分工



【关闭】
相关文章不存在